劉德華 Audi 小滿廣告 為複製粘貼般抄襲致歉

劉德華 Audi 小滿廣告 為複製粘貼般抄襲致歉

瀏覽:2938

劉德華 Audi 小滿廣告 為複製粘貼般抄襲致歉

人民日報評奧迪廣告抄襲,廣告文案被譏為複制粘貼般抄襲,奧迪公開致歉並承認「監管不力、審核不嚴」。



人民日報繼續評,一起「車禍」,人仰馬翻,該有人承擔責任。保護原創就是保護創新,抄襲是行業醜聞,更涉嫌違法,必須零容忍。這起事件不能以道歉結束,而應成行業反思契機,如何構築有效防範機制?

劉德華回應奧迪「小滿」廣告涉嫌抄襲:深表遺憾

劉德華 Audi 小滿廣告 為複製粘貼般抄襲致歉


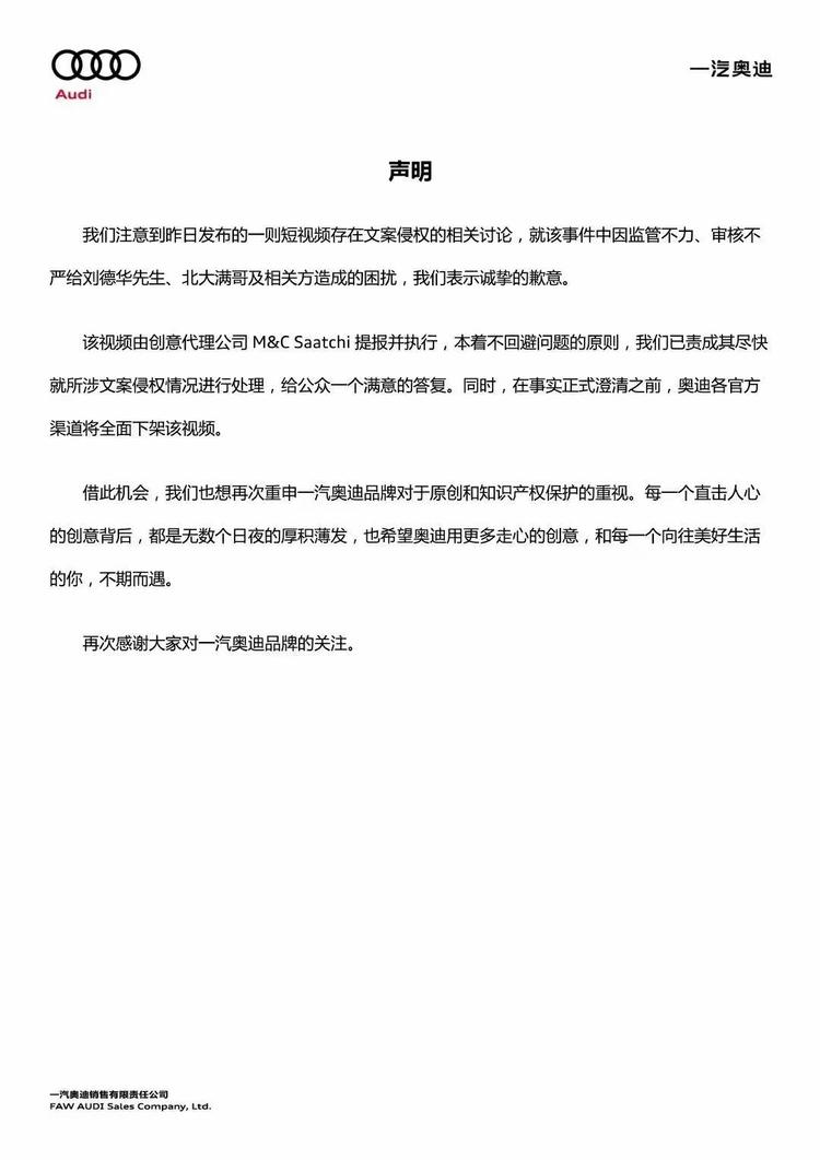
奧迪回應

奧迪方面稱,該視頻由創意代理公司 M&C Saatchi 提報並執行,本著不迴避問題的原則,奧迪已責成其盡快就所涉文案侵權情況進行處理 ,給公眾一個滿意的答复。

劉德華 Audi 小滿廣告 為複製粘貼般抄襲致歉




猜你可能會喜歡:

瀏覽:328
Bill Gates 為愛潑斯坦關係道歉 首認兩段婚外情

瀏覽:361
大埔清晨車禍 司機棄車逃逸

瀏覽:238
牛油果果農到懸賞過億通緝犯


返回主頁

@ 2019-2026
最後更新:2026-04-10
文章數:8525 / 閱讀量:65064210